El presente sitio presenta diseños y proyectos realizados con Solidworks y otros programas 3d , además de laminas y modelos 3d para practicar en casa, con el único objetivo de poder aprender y explorar la capacidad de Solidworks, no existiendo en ningún caso fines de lucro.
Monday, February 18, 2013
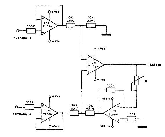
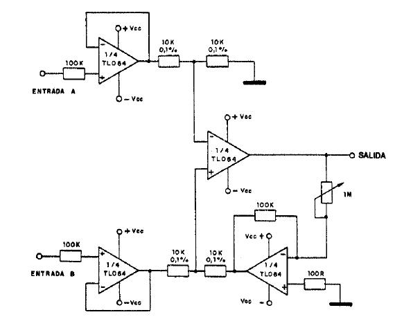
AMPLIFICADOR PARA INSTRUMENTACION
Posted by Juan Francisco | Monday, February 18, 2013 | Category:
Electronica
|
Este amplificador de precisión para instrumentación es sugerido por Texas Instruments y usa un TL064. El integrado es formado por 4 amplificadores operacionales J-FET de alta impedancia de entrada. Los componentes de mayor precisión deben tener 0,1% de tolerancia y la fuente debe ser simétrica con excelente regulación.
Subscribe to:
Post Comments (Atom)


Currently have 0 comentarios: